别让肠道先“老”!Adv Sci:紫花苜蓿皂苷促乳杆菌产熊去氧胆酸,激活FXR-Wnt轴逆转肠道衰老
来历:原创 2025-11-26 09:54
本研究发现紫花苜蓿皂苷可增添天然衰长幼鼠肠道乳杆菌品貌,其发生的熊去氧胆酸作为FXR拮抗剂激活Wnt通路,恢复肠道干性并减缓肠道衰老,为自然产品抗肠道衰老供给新策略。
人到老年,消化接收变差、肠道不适变多,这些看似常见的问题,背后实际上是肠道在暗暗衰老。肠道干细胞功能阑珊是肠道衰老的焦点缘由,它会粉碎肠道稳态,让身体更容易受慢性疾病困扰。紫花苜蓿皂苷是从紫花苜蓿中提取的自然活性成份,之前已知它能调理氧化应激、改良肠道菌群,但它能不克不及延缓肠道衰老、具体怎样阐扬感化,一向没被完全说清。
近日,河南农业年夜学研究团队在Adv Sci颁发的新研究Medicago Sativa L. Saponin-Driven Lactobacillus Intestinalis Restores Intestinal Stemness in Naturally Aged Mice via the Bile Acid-FXR-Wnt Signaling Axis不但回覆了这些问题,还揭开了一条“植物成份-肠道菌群-代谢物-旌旗灯号通路”的抗肠道衰老新路径。

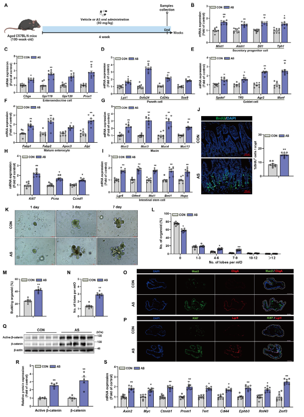
研究团队给100周龄的C57BL/6小鼠(相当在人类老年阶段)持续周围灌胃紫花苜蓿皂苷。成果显示,小鼠没有呈现肠肝毒性,反而肠道里多种功能细胞的分化标记物mRNA表达显著升高,好比排泄前体细胞、肠内排泄细胞、潘氏细胞和杯状细胞的相干标记物。同时,细胞增殖标记物与肠道干细胞标记物的转录程度也较着上升,BrdU尝试还不雅察到肠道隐窝增殖区的阳性细胞比例增添。
为进一步验证,研究人员从两组小鼠肠道分手细胞培育类器官,发现紫花苜蓿皂苷处置组的类器官分支更复杂,芽生类器官比例和平均叶数显著晋升,类器官中Muc2、ChgA、Ki67、Lgr5这些要害卵白的表达也更多。另外,紫花苜蓿皂苷还能提高衰长幼鼠肠道中β-连环卵白与活性β-连环卵白的卵白程度,激活保持肠道干细胞功能的焦点通路——Wnt旌旗灯号通路的靶基因表达。

图1:紫花苜蓿皂苷增进天然衰长幼鼠肠道干细胞介导的肠上皮增殖分化并激活Wnt旌旗灯号通路
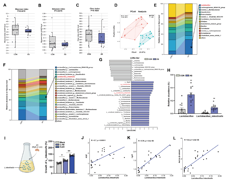
既然紫花苜蓿皂苷能改良肠道功能,研究团队又探讨了它与肠道菌群的联系关系,经由过程16S rRNA测序发现,紫花苜蓿皂苷处置没有改变小鼠肠道菌群的α多样性(菌群丰硕度和平均度),但β多样性(菌群整体构成)呈现显著分手,申明菌群布局产生较着转变。进一步阐发显示,乳杆菌属的品貌显著升高,此中肠道乳杆菌的增添最为凸起。体外共培育尝试也证实,紫花苜蓿皂苷能作为肠道乳杆菌的碳源增进其发展,且肠道乳杆菌品貌与Ki67、Lgr5的表达量和活性β-连环卵白程度呈较着正相干。

图2:紫花苜蓿皂苷重塑天然衰长幼鼠肠道菌群构成并增添肠道乳杆菌相对品貌
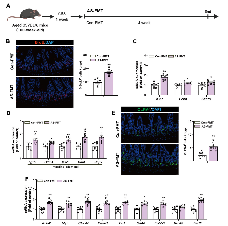
为确认肠道菌群是不是是紫花苜蓿皂苷阐扬感化的要害,研究团队做了两个对比尝试。第一个是抗生素耗竭尝试:先用抗生素断根小鼠肠道菌群,再灌胃紫花苜蓿皂苷。成果显示,此时紫花苜蓿皂苷没法晋升肠道Ki67阳性增殖细胞与OLFM4阳性肠道干细胞数目,也不克不及上调干细胞标记物、增殖相干基因和Wnt靶基因的表达。第二个是粪菌移植尝试:让被抗生素断根菌群的小鼠,别离接管紫花苜蓿皂苷处置供体和对比组供体的粪菌。成果接管紫花苜蓿皂苷供体粪菌的小鼠,肠道隐窝BrdU阳性细胞数、干细胞与增殖标记物表达量和Wnt通路活性,均显著高在接管对比粪菌的小鼠。这两个尝试配合证实,肠道菌群是紫花苜蓿皂苷抗肠道衰老的焦点介质。

图3:肠道菌群介导紫花苜蓿皂苷减缓肠道衰老的感化
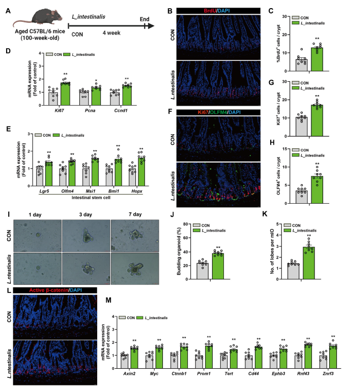
既然肠道乳杆菌是要害菌群,研究团队直接给衰长幼鼠灌胃肠道乳杆菌,想不雅察其直接感化。成果显示,小鼠肠道隐窝BrdU阳性细胞数显著增添,增殖与干细胞标记物表达上调,肠道类器官分支能力加强,Wnt旌旗灯号通路也被成功激活。这申明肠道乳杆菌无需依靠其他身分,就可以直接增进衰长幼鼠肠道干细胞的增殖与分化。

图4:肠道乳杆菌经由过程激活Wnt旌旗灯号通路增进天然衰长幼鼠肠道干细胞的增殖与分化
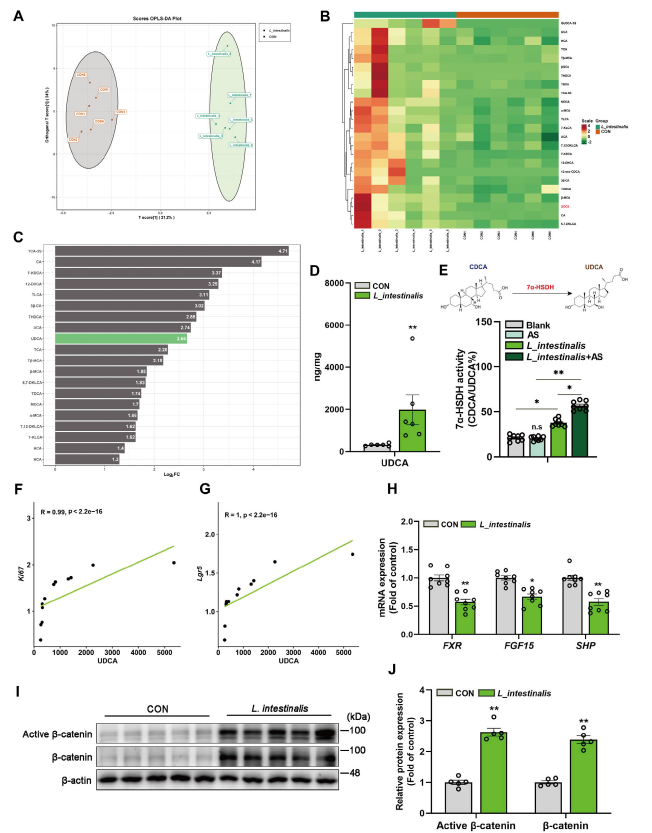
接下来,研究团队进一步寻觅肠道乳杆菌阐扬感化的“中心信使”。经由过程靶向胆汁酸代谢阐发发现,肠道乳杆菌处置组小鼠粪便中,熊去氧胆酸的程度显著升高。体外尝试证实,肠道乳杆菌能经由过程发生7α-羟基类固醇脱氢酶,将鹅去氧胆酸转化为熊去氧胆酸;若将紫花苜蓿皂苷与肠道乳杆菌共培育,还能进一步加强这类酶的活性,晋升熊去氧胆酸产量。并且熊去氧胆酸程度与Ki67、Lgr5的表达量呈极强正相干,申明它与肠道细胞增殖、干细胞功能紧密亲密相干。
更主要的是,肠道乳杆菌处置会按捺FXR旌旗灯号通路,同时激活Wnt通路。为验证熊去氧胆酸的感化,研究团队给衰长幼鼠灌胃熊去氧胆酸,成果小鼠肠道干细胞与增殖标记物表达上调,FXR旌旗灯号被按捺,Wnt通路激活;体外尝试中,熊去氧胆酸能经由过程按捺FXR激活Wnt通路,增进肠道类器官和上皮细胞的干细胞增殖分化,而插手FXR冲动剂GW4064后,这类效应会被逆转。

图5:熊去氧胆酸是紫花苜蓿皂苷经由过程调控肠道乳杆菌影响肠道衰老的要害介质
研究团队还对照了年青与老年小鼠的差别,发现年青小鼠肠道乳杆菌品貌与熊去氧胆酸程度,均显著高在老年小鼠,且二者呈正相干。他们阐发人类粪便代谢组数据后发现,21-55岁年青人的粪便熊去氧胆酸程度,显著高在85-89岁老年人和超100岁百岁白叟,申明熊去氧胆酸随春秋降落的趋向,在人和小鼠中是一致的。
这项研究初次完全判定出“紫花苜蓿皂苷-肠道乳杆菌-熊去氧胆酸”的功能轴,说明了它们经由过程胆汁酸-FXR-Wnt旌旗灯号轴恢复天然衰长幼鼠肠道干性、减缓肠道衰老的具体机制。对老年人而言,肠道衰老带来的消化接收弱、炎症风险高档问题,直接影响糊口质量。而紫花苜蓿皂苷作为自然植物提取物,能经由过程重塑肠道菌群、调控胆汁酸代谢干涉干与肠道衰老,这不但为开辟自然产品抗衰策略供给了理论根据,也为老年肠道健康守护斥地了新思绪。将来,不管是弥补肠道乳杆菌增添有益菌,仍是直接弥补熊去氧胆酸,都可能成为延缓肠道衰老的有用方式,帮忙更多老年人保持肠道活力,实现更有质量的老龄化糊口。(Bioon.com)
参考文献:
Liu M, Sun J, Jia Z, et al. Medicago Sativa L. Saponin-Driven Lactobacillus Intestinalis Restores Intestinal Stemness in Naturally Aged Mice via the Bile Acid-FXR-Wnt Signaling Axis. Adv Sci (Weinh). Published online October 27, 2025. doi:10.1002/advs.202515370
版权声明 本网站所有注明“来历:”或“来历:bioon”的文字、图片和音视频资料,版权均属在网站所有。非经授权,任何媒体、网站或小我不得转载,不然将究查法令责任。获得书面授权转载时,须注明“来历:”。其它来历的文章系转载文章,本网所有转载文章系出在传递更多信息之目标,转载内容不代表本站立场。不但愿被转载的媒体或小我可与我们联系,我们将当即进行删除处置。









